前言

部分内容摘自程杰的《大话数据结构》

1. 树

1.1 树的定义

  之前我们一直在谈的是一对一的线性结构,可现实中,还有很多一对多的情况需要处理,所以我们需要研究这种一对多的数据结构——“树”,考虑它的各种特性,来解决我们在编程中碰到的相关问题。

树(Tree)是n (n≥0) 个结点的有限集。n=0时称为空树。在任意一棵非空树中:①有且仅有一个特定的称为根(Root)的结点;②当n>1时,其余结点可分为m (m>0) 个互不相交的有限集T1_1、T2_2、… 、Tm_m,其中每一个集合本身又是一棵树,并且称为根的子树(SubTree),如下图所示。


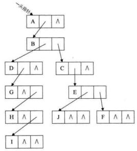
  树的定义其实就是我们在讲解栈时提到的递归的方法。也就是在树的定义之中还用到了树的概念,这是一种比较新的定义方法。下图的子树 T1_1 和子树 T2_2 就是根结点A的子树。当然,DGHI组成的树又是以B为根结点的子树,EJ组成的树是以C为根结点的子树。

  对于树的定义还需要强调两点:

  1. n>0时根结点是唯一的,不可能存在多个根结点,别和现实中的大树混在一起,现实中的树有很多根须,那是真实的树,数据结构中的树是只能有一一个根结点。
  2. m>0时,子树的个数没有限制,但它们一定是互不相交的。像下图中的两个结构就不符合树的定义,因为它们都有相交的子树。

1.2 结点的分类

  树的结点包含一个数据元素及若干指向其子树的分支。结点拥有的子树数称为结点的度(Degree)。度为0的结点称为叶结点(Leaf)或终端结点;度不为0的结点称为非终端结点或分支结点。除根结点之外,分支结点也称为内部结点。树的度是树内各结点的度的最大值。如下图所示,因为这棵树结点的度的最大值是结点D的度,为 3,所以树的度也为 3。

1.3 结点间的关系

  结点的子树的根称为该结点的孩子(Child),相应地,该结点称为孩子的双亲(Parent)。嗯,为什么不是父或母,叫双亲呢?呵呵,对于结点来说其父母同体,唯一的一个,所以只能把它称为双亲了。同一个双亲的孩子之间互称兄弟(Sibling)。结点的祖先是从根到该结点所经分支上的所有结点。所以对于H来说,DBA都是它的祖先。反之,以某结点为根的子树中的任一结点都称为该结点的子孙。B的子孙有DGHI,如下图所示。

1.4 树的其他相关概念

  结点的层次(Level)从根开始定义起,根为第一层,根的孩子为第二层。若某结点在第l层,则其子树的根就在第l+1层。其双亲在同一层的结点互为堂兄弟。显然下图中的DEF是堂兄弟,而GHIJ也是堂兄弟。树中结点的最大层次称为树的深度(Depth)或高度,当前树的深度为 4。

  如果将树中结点的各子树看成从左至右是有次序的,不能互换的,则称该树为有序树,否则称为无序树。
  森林(Forest)是m (m≥0)棵互不相交的树的集合。对树中每个结点而言,其子树的集合即为森林。对于 1.1 节开头的图中的树而言,后面的图中的两棵子树 T1_1 和 T2_2 其实就可以理解为森林。
  对比线性表与树的结构,它们有很大的不同,如下图所示。


2. 树的抽象数据类型

  相对于线性结构,树的操作就完全不同了,这里我们给出一些基本和常用操作。

1
2
3
4
5
6
7
8
9
10
11
12
13
14
15
16
17
18
19
20
21
ADT 树(tree)
Data
树是由一个根结点和若干棵子树构成。树中结点具有相同数据类型及层次关系。
Operation
InitTree(*T):构造空树T。
DestroyTree(*T):销毁树T。
CreateTree(*T, definition):按definition中給出树的定义来构造树。
ClearTree(*T):若树T存在,则将树T清为空树。
TreeEmpty(T):若T为空树,返回true,否则返回false
TreeDepth(T):返回T的深度。
Root(T):返回T的根结点。
value(T,cur e):cur_e是树T中一个结点,返回此结点的值。
Assign(T,cur e,value):给树T的结点cur_e赋值为value。
Parent(T,cur e):若cur_e是树T的非根结点,则返回它的双亲,否则返回空。
LeftChild(T,cur_ e):若cur_e是树T的非叶结点,则返回它的最左孩子,否则返回空。
RightSibling(T,cur_ e):若cur_e有右兄弟,则返回它的右兄弟,否则返回空。
InsertChild(*T, *p,i,c):其中p指向树T的某个结点,i为所指结点p的度加上1,
非空树c与T不相交,操作结果为插入c为树T中p指结点的第i棵子树。
DeleteChild(*T,*p,i):其中p指向树T的某个结点,i为所指结点p的度,操作
结果为删除T中p所指结点的第i棵子树。
endADT

3. 树的存储结构

  说到存储结构,就会想到我们前面博客讲过的顺序存储和链式存储两种结构。
  先来看看顺序存储结构,用一段地址连续的存储单元依次存储线性表的数据元素。这对于线性表来说是很自然的,对于树这样一多对的结构呢?
  树中某个结点的孩子可以有多个,这就意味着,无论按何种顺序将树中所有结点存储到数组中,结点的存储位置都无法直接反映逻辑关系,你想想看,数据元素挨个的存储,谁是谁的双亲,谁是谁的孩子呢?简单的顺序存储结构是不能满足树的实现要求的。
  不过充分利用顺序存储和链式存储结构的特点,完全可以实现对树的存储结构的表示。我们这里要介绍三种不同的表示法“”双亲表示法、孩子表示法、孩子兄弟表示法。

3.1 双亲表示法

  我们人可能因为种种原因,没有孩子,但无论是谁都不可能是从石头里蹦出来的,孙悟空显然不能算是人,所以是人一定会有父母。树这种结构也不例外,除了根结点外,其余每个结点,它不一定有孩子, 但是一-定有且仅有一个双亲。
  我们假设以一组连续空间存储树的结点,同时在每个结点中,附设一个指示器指示其双亲结点在数组中的位置。也就是说,每个结点除了知道自已是谁以外,还知道它的双亲在哪里。它的结点结构如下所示。

  其中data是数据域,存储结点的数据信息。而parent是指针域,存储该结点的双亲在数组中的下标。
  以下是我们的双亲表示法的结点结构定义代码:

1
2
3
4
5
6
7
8
9
10
11
12
13
14
15
16
/* 树的双亲表示法结点结构定义 */
#define MAX_TREE_SIZE 100

typedef int TElemType; /* 树结点的数据类型,目前暂定为整型 */

typedef struct PTNode /* 结点结构 */
{
TElemType data; /* 结点数据 */
int parent; /* 双亲位置 */
}PTNode;

typedef struct /* 树结构 */
{
PTNode nodes[MAX_TREE_SIZE]; /* 结点数组 */
int r,n; /* 根的位置和结点数 */
}PTree;

  有了这样的结构定义,我们就可以来实现双亲表示法了。由于根结点是没有双亲的,所以我们约定根结点的位置域设置为 -1,这也就意味着,我们所有的结点都存有它双亲的位置。如下图中的树结构和下表中的树双亲表示所示。

下标 data parent
0 A -1
1 B 0
2 C 0
3 D 1
4 E 2
5 F 2
6 G 3
7 H 3
8 I 3
9 J 4

  这样的存储结构,我们可以根据结点的parent指针很容易找到它的双亲结点,所用的时间复杂度为O(1),直到parent为 -1 时,表示找到了树结点的根。可如果我们要知道结点的孩子是什么,对不起,请遍历整个结构才行。
  这真是麻烦,能不能改进一下呢?
  当然可以。我们增加一个结点最左边孩子的域,不妨叫它长子域,这样就可以很容易得到结点的孩子。如果没有孩子的结点,这个长子域就设置为 -1,如下表所示。

下标 data parent firstchild
0 A -1 1
1 B 0 3
2 C 0 4
3 D 1 6
4 E 2 -1
5 F 2 -1
6 G 3 -1
7 H 3 -1
8 I 3 -1
9 J 4 -1

  对于有 0 个或 1 个孩子结点来说,这样的结构是解决了要找结点孩子的问题了。甚至是有 2 个孩子,知道了长子是谁,另一个当然就是次子了。
  另外一个问题场景,我们很关注各兄弟之间的关系,双亲表示法无法体现这样的关系,那我们怎么办?嗯,可以增加一个右兄弟域来体现兄弟关系,也就是说,每一个结点如果它存在右兄弟,则记录下右兄弟的下标。同样的,如果右兄弟不存在,则赋值为 -1,如下表所示。

下标 data parent firstchild
0 A -1 -1
1 B 0 2
2 C 0 -1
3 D 1 -1
4 E 2 5
5 F 2 -1
6 G 3 7
7 H 3 8
8 I 3 -1
9 J 4 -1

  但如果结点的孩子很多,超过了 2 个。我们又关注结点的双亲、又关注结点的孩子、还关注结点的兄弟,而且对时间遍历要求还比较高,那么我们还可以把此结构扩展为有双亲域、长子域、再有右兄弟域。存储结构的设计是一个非常灵活的过程。一个存储结构设计得是否合理,取决于基于该存储结构的运算是否适合、是否方便,时间复杂度好不好等。注意也不是越多越好,有需要时再设计相应的结构。复杂的结构意味着更多时间与空间的开销,简单的设计对应着快速的查找与增删,我们确实要根据实际情况来做出取舍。

3.2 孩子表示法

  换一种完全不同的考虑方法。由于树中每个结点可能有多棵子树,可以考虑用多重链表,即每个结点有多个指针城,其中每个指针指向一棵子树的根结点,我们把这种方法叫做多重链表表示法。不过,树的每个结点的度,也就是它的孩子个数是不同的。所以可以设计两种方案来解决。

  • 方案一

  一种是指针城的个数就等于树的度,复习一下,树的度是树各个结点度的最大值。其结构如下表所示。

  其中data是数据域:child1~childd是指针域,用来指向该结点的孩子结点。
  对于下图的树来说,树的度是 3,所以我们的指针域的个数是 3,这种方法实现如下图所示。

  这种方法对于树中各结点的度相差很大时,显然是很浪费空间的,因为有很多的结点,它的指针域都是空的。不过如果树的各结点度相差很小时,那就意味着开辟的空间被充分利用了,这时存储结构的缺点反而变成了优点。
  既然很多指针域都可能为空,为什么不按需分配空间呢?于是我们有了第二种方案。

  • 方案二

  第二种方案每个结点指针域的个数等于该结点的度,我们专门取一个位置来存储结点指针域的个数,其结构如下表所示。

  其中data为数据域,degree为度域,也就是存储该结点的孩子结点的个数;child1~childd为指针域,指向该结点的各个孩子的结点。
  对于方案一图中的树来说,这种方法实现如下图所示。

  这种方法克服了浪费空间的缺点,对空间利用率是很高了,但是由于各个结点的链表是不相同的结构,加上要维护结点的度的数值,在运算上就会带来时间上的损耗。
  能否有更好的方法,既可以减少空指针的浪费又能使结点结构相同。
  仔细观察,我们为了要遍历整棵树,把每个结点放到一个顺序存储结构的数组中是合理的,但每个结点的孩子有多少是不确定的,所以我们再对每个结点的孩子建立一个单链表体现它们的关系。
  这就是我们要讲的孩子表示法。具体办法是,把每个结点的孩子结点排列起来,以单链表作存储结构,则n个结点有n个孩子链表,如果是叶子结点则此单链表为空。然后n个头指针又组成一个线性表,采用顺序存储结构,存放进一个一维数组中,如下图所示。

  为此,设计两种结点结构,一个是孩子链表的孩子结点,如下表所示。

  其中child是数据域,用来存储某个结点在表头数组中的下标;next是指针域,用来存储指向某结点的下一个孩子结点的指针。
  另一个是表头数组的表头结点,如下表所示。

  其中data是数据域,存储某结点的数据信息。frstchild是头指针域,存储该结点的孩子链表的头指针。
  以下是我们的孩子表示法的结构定义代码。

1
2
3
4
5
6
7
8
9
10
11
12
13
14
15
16
17
18
19
20
21
/* 树的孩子表示法结构定义 */
#define MAX_TREE_SIZE 100

typedef int TRlemType; /* 树节点的数据类型,目前暂定为整型 */

typedef struct CTNode /* 孩子结点 */
{
int child;
struct CTNode *next;
} *ChildPtr;

typedef struct /* 表头结构 */
{
TElemType data ;
ChildPtr firstchild;
} CTBox:
typedef struct /* 树结构 */
{
CTBox nodes[MAX_TREE_SIZE]; /* 结点数组 */
int r,n; /* 根的位置和结点数 */
} CTree;

  这样的结构对于我们要查找某个结点的某个孩子,或者找某个结点的兄弟,只需要查找这个结点的孩子单链表即可。对于遍历整棵树也是很方便的,对头结点的数组循环即可。
  但是,这也存在着问题,我如何知道某个结点的双亲是谁呢?比较麻烦,需要整棵树遍历才行,难道就不可以把双亲表示法和孩子表示法综合一下吗?当然是可以。如下图所示。

  我们把这种方法称为双亲孩子表示法,应该算是孩子表示法的改进。至于这个表示法的具体结构定义,这里就略过,感兴趣的朋友们可以自己去设计了。

3.3 孩子兄弟表示法

  刚才我们分别从双亲的角度和从孩子的角度研究树的存储结构,如果我们从树结点的兄弟的角度又会如何呢?当然,对于树这样的层级结构来说,只研究结点的兄弟是不行的,我们观察后发现,任意一棵树,它的结点的第一个孩子如果存在就是唯一的,它的右兄弟如果存在也是唯一-的。因此,我们设置两个指针,分别指向该结点的第一个孩子和此结点的右兄弟。
  结点结构如下表所示。

  其中data是数据域,firstchild为指针域,存储该结点的第一个孩子结点的存储地址;rightib是指针域,存储该结点的右兄弟结点的存储地址。
  结构定义代码如下:

1
2
3
4
5
6
/* 树的孩子兄弟表示法结构定义 */
typedef struct CSNode
{
TElenType data;
struct CSNode *firstchild,*rightsib;
} CSNode,*CSTree;


  对于上图的树来说,这种方法实现的示意图如下图所示。

  这种表示法,给查找某个结点的某个孩子带来了方便,只需要通过fistchild找到此结点的长子,然后再通过长子结点的rightib找到它的二弟,接着一直下去,直到找到具体的孩子。当然,如果想找某个结点的双亲,这个表示法也是有缺陷的,那怎么办呢?
  呵呵,对,如果真的有必要,完全可以再增加一个parent指针域来解决快速查找双亲的问题,这里就不再细谈了。
  其实这个表示法的最大好处是它把一棵复杂的树变成了一棵二叉树。我们把上图变形就成了下图这个样子。

  这样就可以充分利用二叉树的特性和算法来处理这棵树了。在下一篇博客中,再详细讲讲二叉树是什么。

4. 总结

  本篇提到了树的定义,讲到了递归在树定义中的应用。提到了如子树、结点、度、叶子、分支结点、双亲、孩子、层次、深度、森林等诸多概念,这些都是需要在理解的基础上去记忆的。
  我们谈到了树的存储结构时,讲了双亲表示法、孩子表示法、孩子兄弟表示法等不同的存储结构。并由孩子兄弟表示法引出了我们这块最重要一种树,二叉树。
  对于二叉树的详解,在下一篇博客中再继续讲解。